Лаборатория вихря
L-vortex@mail.ru
Обжиг мелкодисперсных материалов
в вихревом высококонцентрированном потоке
Преимущества:
Содержание серы в огарке не превышает 0,2%
Огарок можно сразу использовать для производства ферромолибдена
Технология давно и хорошо отработана, надежна и проста в эксплуатации
Преимущества:
Высокая производительность (1200-1300 кг/м2 пода печи)
Доля извлечения рения достигает 85%
Преимущества:
Тепло- и массообмен выше, чем в многоподовых печах
Недостатки:
Высокая металлоемкость
Высокое энергопотребление
Низкая удельная производительность (70-80 кг/м2 пода печи)
Пылевынос 10-15%
Низкая (менее 60%) доля извлечения рения
Вялый тепло- и массообмен
Недостатки:
Высокий процент остаточной невыгоревшей серы в огарке - не менее, чем 2-2,5%
Огарок непригоден для выплавки ферромолибдена
Большой пылевынос ~40%
Недостатки:
Высокая металлоемкость
Высокое энергопотребление
Низкая удельная производительность
Огарок с содержанием серы до 1,5%
Низкая доля (до 50%) возможного извлечения рения
Качество огарка:
Превращение MoS2 в MoO3 составляет 98,7%
Общее содержание серы менее 0,2%
Выход рения более 94%
Средний состав огарка:
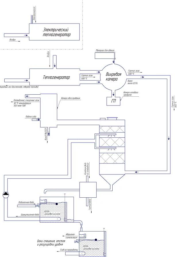
Схема обжига концентратов с очисткой уходящих газов от серы
Технические параметры вихревой печи:
Производительность: 50кг/ч по исходному сырью
Пусковое энергопотребление: 100кВт. Для пускового разогрева можно использовать электричество или следующие виды топлива: природный газ, дизельное топливо и др.
Рабочее энергопотребление: 50кВт
Пылевынос: менее 0,5%
Габаритные размеры: 1,5м х 1,5м. Высота 2м



